Skip to main content
BrainCited

Taurine الأشكال

19 أشكال من أبحاث محكّمة

الكل Omega-3 Fatty Acids (DHA/EPA) Bacopa monnieri Citicoline Phosphatidylserine Ginkgo biloba Curcumin Creatine Rhodiola rosea L-Theanine Panax Ginseng Vitamin D Vitamin B12 Folate Resveratrol Alpha-Lipoic Acid Vitamin E Green Tea Extract (EGCG) Zinc Uridine Monophosphate Taurine Lutein & Zeaxanthin Melatonin
All Types Chart Diagram Photograph Flowchart Forest Plot Micrograph Other
g r a p h i c a l a b s t r a c t
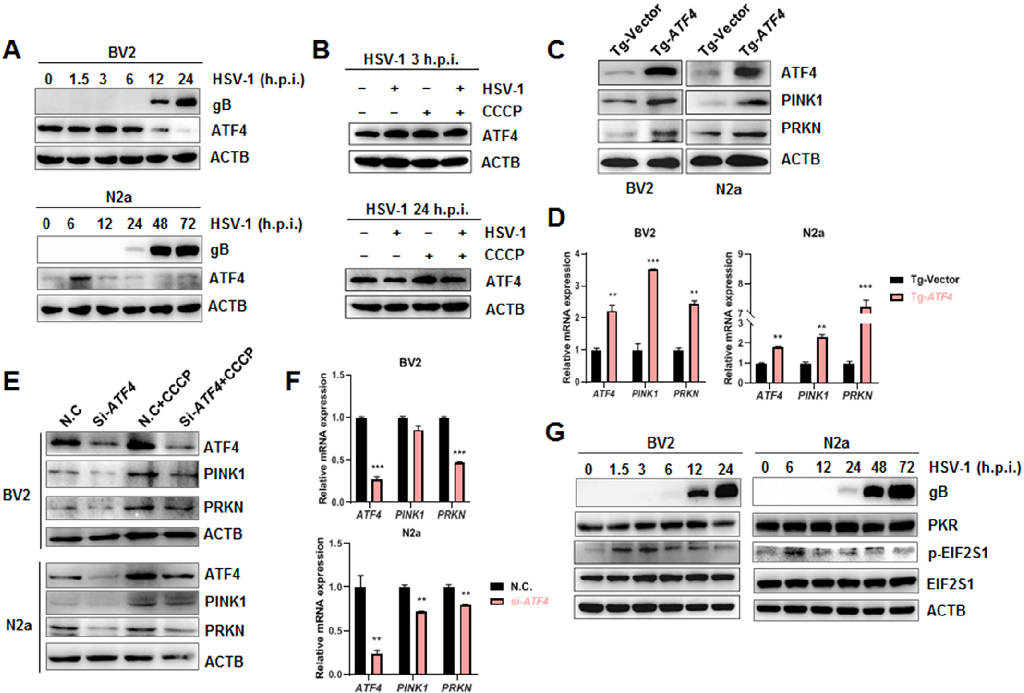
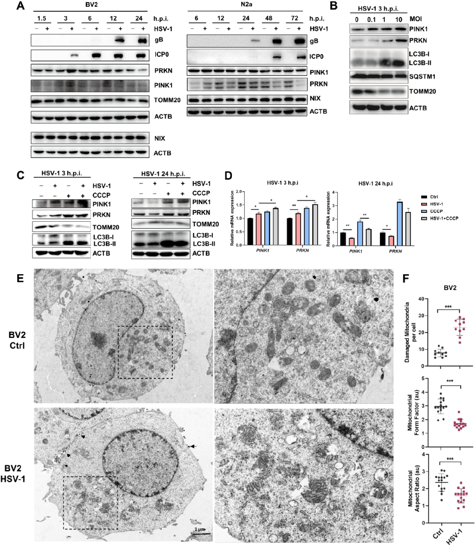
Figure 3

g r a p h i c a l a b s t r a c t

Inhibition of mitophagy via the EIF2S1-ATF4-PRKN pathway contributes to viral encephalitis.

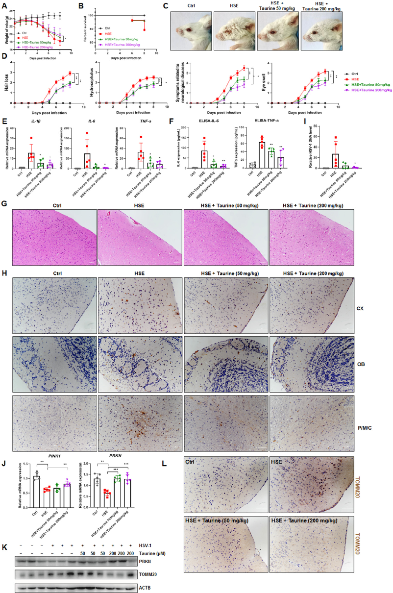
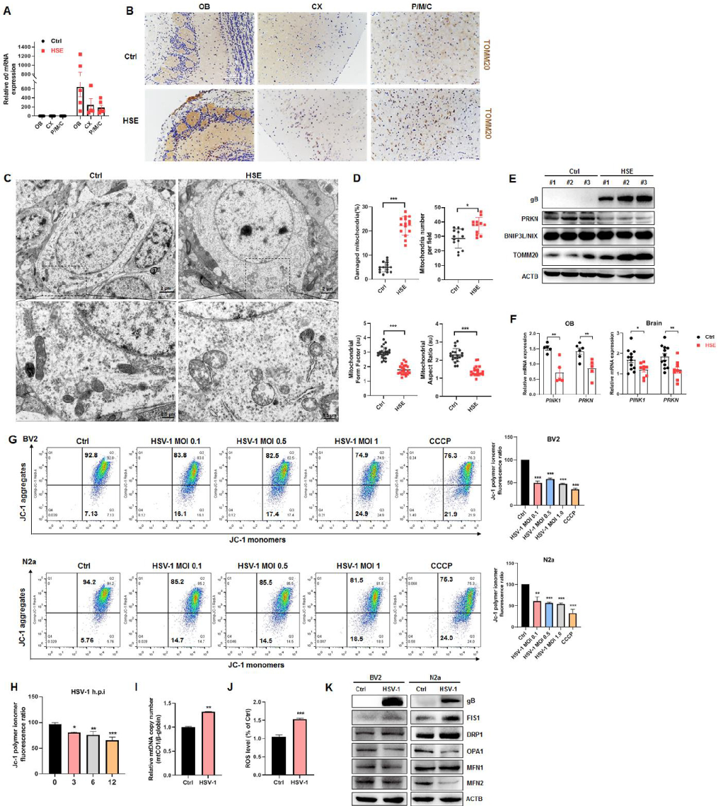
Figure 4
Figure 4

Inhibition of mitophagy via the EIF2S1-ATF4-PRKN pathway contributes to viral encephalitis.

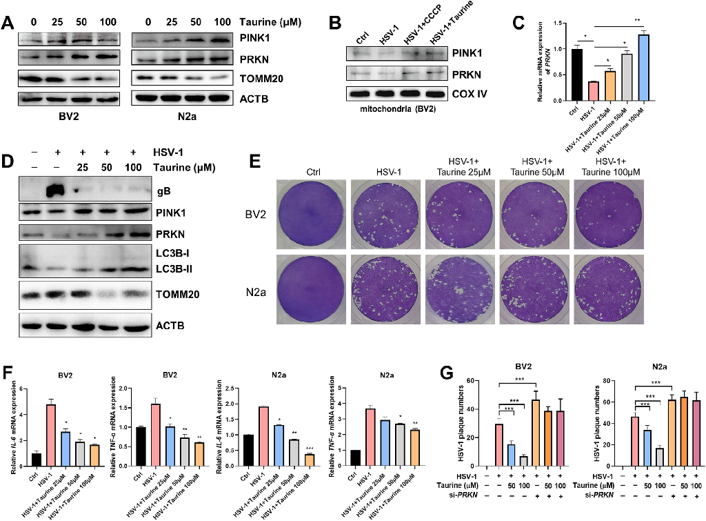
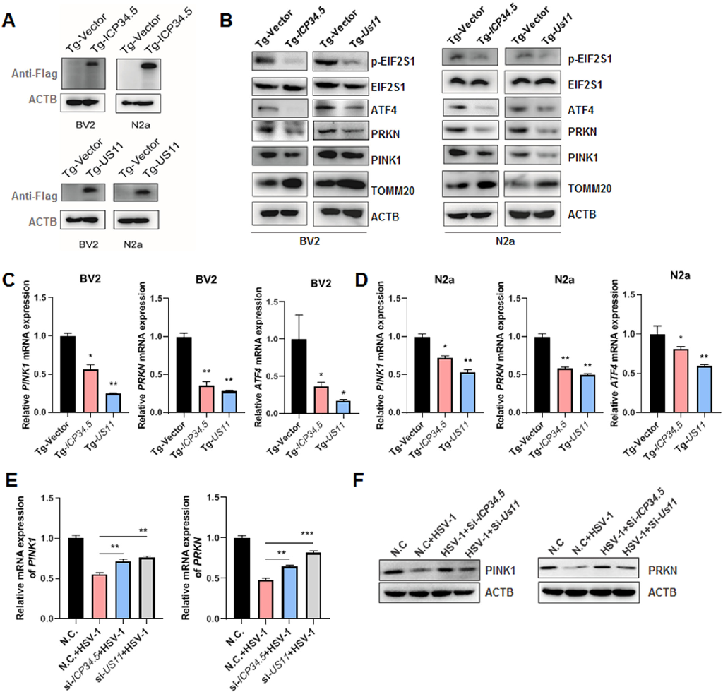
Figure 5
Figure 5

Inhibition of mitophagy via the EIF2S1-ATF4-PRKN pathway contributes to viral encephalitis.

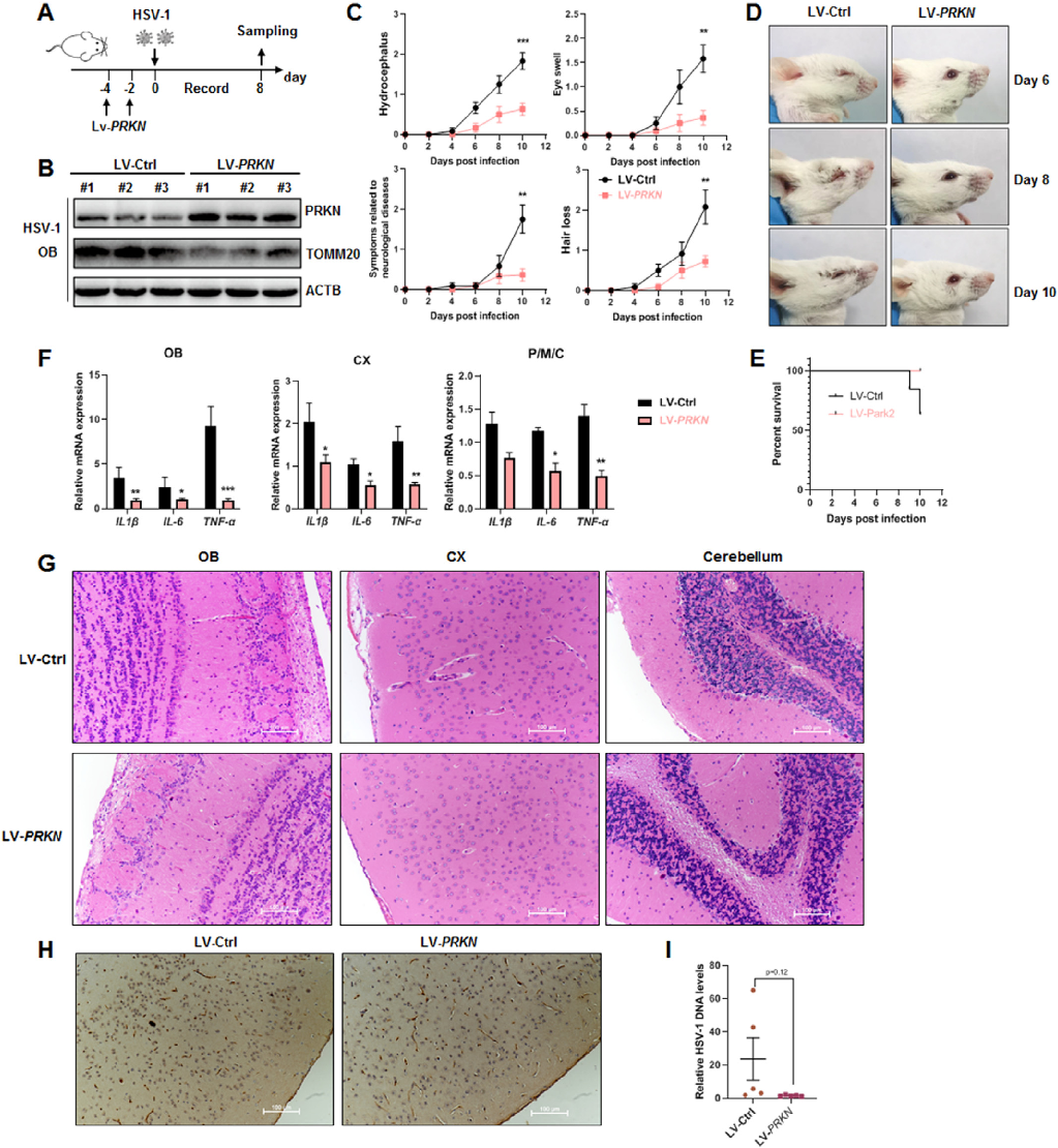
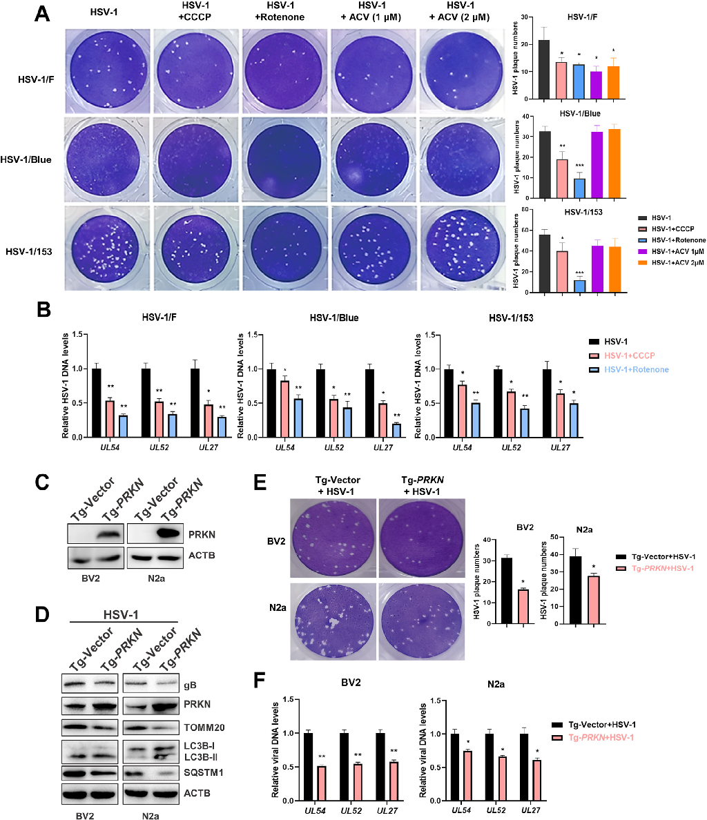
Figure 6
Figure 6

Inhibition of mitophagy via the EIF2S1-ATF4-PRKN pathway contributes to viral encephalitis.

Figure 7
Figure 7

Inhibition of mitophagy via the EIF2S1-ATF4-PRKN pathway contributes to viral encephalitis.

Figure 8
Figure 8

Inhibition of mitophagy via the EIF2S1-ATF4-PRKN pathway contributes to viral encephalitis.

Figure 9
Figure 9

Inhibition of mitophagy via the EIF2S1-ATF4-PRKN pathway contributes to viral encephalitis.

Figure 10
Figure 10

Inhibition of mitophagy via the EIF2S1-ATF4-PRKN pathway contributes to viral encephalitis.

Figure 11
Figure 11

Inhibition of mitophagy via the EIF2S1-ATF4-PRKN pathway contributes to viral encephalitis.

Figure 12
Figure 12

Inhibition of mitophagy via the EIF2S1-ATF4-PRKN pathway contributes to viral encephalitis.

Fig. 2 Orthogonal partial least‑squares discriminant analysis (OPLS‑DA) score plots in CSF samples obtained from (A) comparison between young, middle, and old patients (reliability: R2X= 0.732, R2Y= 0.320, Q2= 0.206). (B) young patients versus old patient
Figure 6 Chart

Scatter plots of individual metabolite abundance versus age reveal significant correlations for specific compounds, suggesting continuous metabolic drift across the lifespan.

Exploring the aging process of cognitively healthy adults by analyzing cerebrospinal fluid …

Fig. 3 Scatter plot of log2 transformed metabolite abundance and its correlation with age in metabolites with significant correlation with aging. Value refers to log2 transformed intensity and age is given in years. The colored zones refer to 95% confiden
Figure 7 Chart

Sex-stratified metabolite-age correlation analysis in cerebrospinal fluid shows both shared and sex-specific metabolic aging patterns.

Exploring the aging process of cognitively healthy adults by analyzing cerebrospinal fluid …

Fig. 4 Scatter plot of log2 transformed metabolite abundance and its correlation with age within male and female group. Value refers to log2 transformed intensity and age is given in years. The colored zones refer to 95% confidence intervals of the regres
Figure 8 Chart

Pathway enrichment analysis of age-associated CSF metabolites identifies disrupted metabolic pathways, including amino acid and lipid metabolism, during brain aging.

Exploring the aging process of cognitively healthy adults by analyzing cerebrospinal fluid …

Figure 9
Figure 9 Chart

Receiver operating characteristic curves evaluate the discriminative ability of selected CSF metabolites to distinguish older from younger cognitively healthy adults.

Exploring the aging process of cognitively healthy adults by analyzing cerebrospinal fluid …

Fig. 6 A schematic diagram illustrates these profiled CSF metabolites change during brain aging process. These aging‑related CSF metabolomic change might suggest possible blood‑brain barrier(BBB) breakdown, neuroinflammation, and mitochodrial dysfunction
Figure 10 Diagram

A schematic diagram summarizes the profiled CSF metabolite changes during brain aging, linking age-related metabolic shifts to neurodegeneration risk pathways.

Exploring the aging process of cognitively healthy adults by analyzing cerebrospinal fluid …

Figure 1
Figure 1 Chart

Experimental results examining from metabolic dysregulation to neurodegenerative pathology, with data points illustrating key findings related to type 2 Diabetes (T2D) and Alzheimer's Disease (AD) share common risk factors that can be seen through T2D nearly doub.

From metabolic dysregulation to neurodegenerative pathology: the role of hyperglycemia, oxidative stress, …

Figure 2
Figure 2 Chart

Statistical analysis from research investigating from metabolic dysregulation to neurodegenerative pathology, comparing treatment groups and control conditions.

From metabolic dysregulation to neurodegenerative pathology: the role of hyperglycemia, oxidative stress, …

Figure 3
Figure 3 Chart

Measured parameters from a study evaluating from metabolic dysregulation to neurodegenerative pathology, contributing to the overall assessment of type 2 Diabetes (T2D) and Alzheimer's Disease (AD) share common risk factors that can be seen through T2D nearly doub.

From metabolic dysregulation to neurodegenerative pathology: the role of hyperglycemia, oxidative stress, …

Figure 4
Figure 4 Chart

Graphical representation of outcomes in a study of from metabolic dysregulation to neurodegenerative pathology, highlighting trends observed across experimental conditions.

From metabolic dysregulation to neurodegenerative pathology: the role of hyperglycemia, oxidative stress, …