Skip to main content
BrainCited

عملية البحث

368 أشكال من أبحاث محكّمة

الكل Vitamin E Green Tea Extract (EGCG) Citicoline Folate Zinc Bacopa monnieri Omega-3 Fatty Acids (DHA/EPA) Alpha-Lipoic Acid Creatine Resveratrol Vitamin D L-Theanine Vitamin B12 Ginkgo biloba Lutein & Zeaxanthin Melatonin Rhodiola rosea Panax Ginseng Phosphatidylserine Taurine Curcumin Uridine Monophosphate
All Types Chart Diagram Photograph Flowchart Forest Plot Micrograph Other
Figure 4
Figure 4

Effects of α-lipoic acid on LPS-induced neuroinflammation and NLRP3 inflammasome activation through …

Figure 4
Figure 4

Formulation, characterization, and evaluation of curcumin-loaded ginger-derived nanovesicles for anti-colitis activity.

Figure 8
Figure 8

Formulation, characterization, and evaluation of curcumin-loaded ginger-derived nanovesicles for anti-colitis activity.

Figure 9
Figure 9

Formulation, characterization, and evaluation of curcumin-loaded ginger-derived nanovesicles for anti-colitis activity.

Figure 10
Figure 10

Formulation, characterization, and evaluation of curcumin-loaded ginger-derived nanovesicles for anti-colitis activity.

Figure 11
Figure 11

Formulation, characterization, and evaluation of curcumin-loaded ginger-derived nanovesicles for anti-colitis activity.

Figure 12
Figure 12

Formulation, characterization, and evaluation of curcumin-loaded ginger-derived nanovesicles for anti-colitis activity.

Figure 1
Figure 1

Alopecia and platelet-derived therapies.

Figure 2
Figure 2

Alopecia and platelet-derived therapies.

Figure 3 Location of the PL, AA-PRP, and saline treatment zones for Subject C. Forty grafts were placed in each box, and hair checks were conducted 14 weeks post-surgery. PL, platelet lysate; AA– PRP, autologous activated platelet rich plasma.
Figure 3

Figure 3 Location of the PL, AA-PRP, and saline treatment zones for Subject C. Forty grafts were placed in each box, and hair checks were conducted 14 weeks post-surgery. PL, …

Alopecia and platelet-derived therapies.

Figure 4
Figure 4

Alopecia and platelet-derived therapies.

Figure 5
Figure 5

Alopecia and platelet-derived therapies.

Before
Figure 6

Before

Alopecia and platelet-derived therapies.

Figure 2
Figure 2

Sustaining an ageing population: the role of micronutrients in frailty and cognitive …

Figure 3
Figure 3

Resveratrol ameliorates brain injury via the TGF-β-mediated ERK signaling pathway in a …

Figure 4
Figure 4

Resveratrol ameliorates brain injury via the TGF-β-mediated ERK signaling pathway in a …

Figure 5
Figure 5

Resveratrol ameliorates brain injury via the TGF-β-mediated ERK signaling pathway in a …

Figure 6
Figure 6

Resveratrol ameliorates brain injury via the TGF-β-mediated ERK signaling pathway in a …

Figure 2
Figure 2

A network pharmacology approach to identify the mechanisms and molecular targets of …

Figure 3
Figure 3

A network pharmacology approach to identify the mechanisms and molecular targets of …

Figure 4
Figure 4

A network pharmacology approach to identify the mechanisms and molecular targets of …

Figure 5
Figure 5

A network pharmacology approach to identify the mechanisms and molecular targets of …

Figure 6
Figure 6

A network pharmacology approach to identify the mechanisms and molecular targets of …

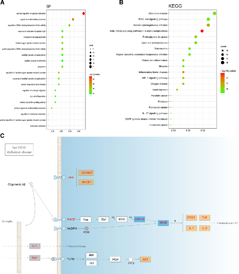
Figure 6. (A) Targets of curcumin significantly related Aβ, tau, or Aβ and tau. (B) PPI networks of targets of curcumin-related Aβ and tau pathology. (C) The top 10 core targets from the PPI network were ranked by degree. (D) Targets correlated Alzheimer
Figure 7

Figure 6. (A) Targets of curcumin significantly related Aβ, tau, or Aβ and tau. (B) PPI networks of targets of curcumin-related Aβ and tau pathology. (C) The top 10 core …

A network pharmacology approach to identify the mechanisms and molecular targets of …

الصفحة 5 من 16