Skip to main content
BrainCited

Curcumin 図

42 査読済み研究からの図表

すべて Vitamin E Green Tea Extract (EGCG) Citicoline Folate Zinc Bacopa monnieri Omega-3 Fatty Acids (DHA/EPA) Alpha-Lipoic Acid Creatine Resveratrol Vitamin D L-Theanine Vitamin B12 Ginkgo biloba Lutein & Zeaxanthin Melatonin Rhodiola rosea Panax Ginseng Phosphatidylserine Taurine Curcumin Uridine Monophosphate
All Types Chart Diagram Photograph Flowchart Forest Plot Micrograph Other
Figure 2
Figure 2

A network pharmacology approach to identify the mechanisms and molecular targets of …

Figure 3
Figure 3

A network pharmacology approach to identify the mechanisms and molecular targets of …

Figure 4
Figure 4

A network pharmacology approach to identify the mechanisms and molecular targets of …

Figure 5
Figure 5

A network pharmacology approach to identify the mechanisms and molecular targets of …

Figure 6
Figure 6

A network pharmacology approach to identify the mechanisms and molecular targets of …

Figure 6. (A) Targets of curcumin significantly related Aβ, tau, or Aβ and tau. (B) PPI networks of targets of curcumin-related Aβ and tau pathology. (C) The top 10 core targets from the PPI network were ranked by degree. (D) Targets correlated Alzheimer
Figure 7

Figure 6. (A) Targets of curcumin significantly related Aβ, tau, or Aβ and tau. (B) PPI networks of targets of curcumin-related Aβ and tau pathology. (C) The top 10 core …

A network pharmacology approach to identify the mechanisms and molecular targets of …

Figure 7. (A–E) Differential gene expression compared to the control group in the temporal cortex (F–H) Differential gene expression compared to the control group in the entorhinal cortex. (F–H) Differential gene expression compared to the control group i
Figure 8

Figure 7. (A–E) Differential gene expression compared to the control group in the temporal cortex (F–H) Differential gene expression compared to the control group in the entorhinal cortex. (F–H) Differential …

A network pharmacology approach to identify the mechanisms and molecular targets of …

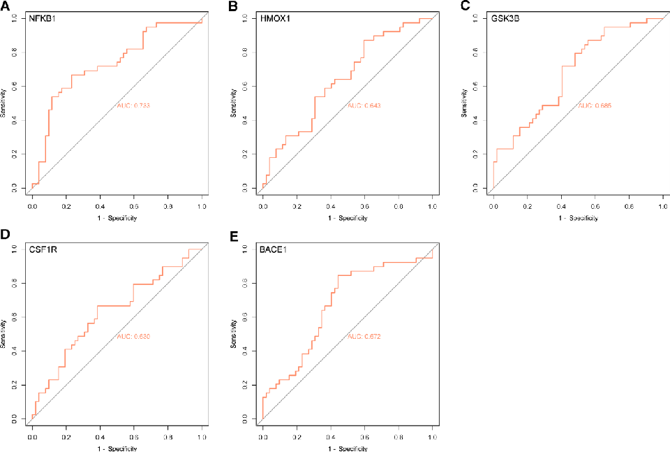
Figure 8. (A–E) The ROC curve of targets of curcumin against AD-related tau and aβ pathology. AD = Alzheimer disease, ROC = receiver operating characteristic.
Figure 9

Figure 8. (A–E) The ROC curve of targets of curcumin against AD-related tau and aβ pathology. AD = Alzheimer disease, ROC = receiver operating characteristic.

A network pharmacology approach to identify the mechanisms and molecular targets of …

Figure 9. Molecular docking analysis of curcumin, green dashed lines represents hydrogen bond and its length. (A) Molecular docking of curcumin with CSF1R. (B) Molecular docking of curcumin with AR. (C) Molecular docking of curcumin with BACE1. (D) Molecu
Figure 10

Figure 9. Molecular docking analysis of curcumin, green dashed lines represents hydrogen bond and its length. (A) Molecular docking of curcumin with CSF1R. (B) Molecular docking of curcumin with AR. …

A network pharmacology approach to identify the mechanisms and molecular targets of …

Figure 1
Figure 1

Curcumin-Loaded Gelatin Nanoparticles Cross the Blood-Brain Barrier to Treat Ischemic Stroke by …

Figure 2
Figure 2

Curcumin-Loaded Gelatin Nanoparticles Cross the Blood-Brain Barrier to Treat Ischemic Stroke by …

Figure 3
Figure 3

Curcumin-Loaded Gelatin Nanoparticles Cross the Blood-Brain Barrier to Treat Ischemic Stroke by …

Figure 4
Figure 4

Curcumin-Loaded Gelatin Nanoparticles Cross the Blood-Brain Barrier to Treat Ischemic Stroke by …

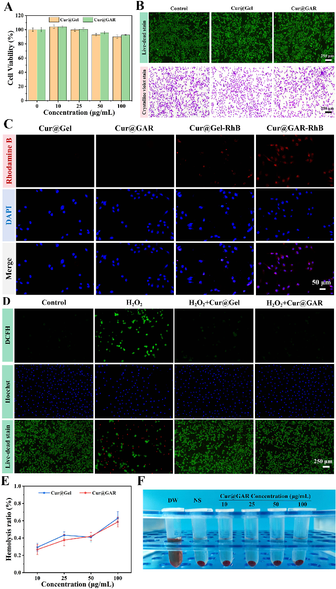
Figure 3 (A) Viability of SH-SY5Y cells treated with varying amounts of Cur@Gel NPs and Cur@GAR NPs in CCK-8 assay. (B) Pictures of live-dead cell staining and crystal violet staining of SH-SY5Y cells treated with Cur@Gel NPs and Cur@GAR NPs. (C) Internal
Figure 5

Figure 3 (A) Viability of SH-SY5Y cells treated with varying amounts of Cur@Gel NPs and Cur@GAR NPs in CCK-8 assay. (B) Pictures of live-dead cell staining and crystal violet staining …

Curcumin-Loaded Gelatin Nanoparticles Cross the Blood-Brain Barrier to Treat Ischemic Stroke by …

Figure 4 (A) Schematic diagram and movement trajectories of experimental rats of the open field test and (B) the swimming test. (C) Number of squares, (D) exercise duration and (E) number of uprights of experimental rats in the open field experiment. (F)
Figure 6

Figure 4 (A) Schematic diagram and movement trajectories of experimental rats of the open field test and (B) the swimming test. (C) Number of squares, (D) exercise duration and (E) …

Curcumin-Loaded Gelatin Nanoparticles Cross the Blood-Brain Barrier to Treat Ischemic Stroke by …

Figure 5 (A) H&E staining images of brain tissue sections from experimental rats on day 7 after surgery. (B) Immunofluorescence staining images of CASP-3, GFAP, IBA-1, and MPO in brain tissue sections of experimental rats on day 7 after surgery.
Figure 7

Figure 5 (A) H&E staining images of brain tissue sections from experimental rats on day 7 after surgery. (B) Immunofluorescence staining images of CASP-3, GFAP, IBA-1, and MPO in brain …

Curcumin-Loaded Gelatin Nanoparticles Cross the Blood-Brain Barrier to Treat Ischemic Stroke by …

Figure 6 Elisa assay for (A) CASP-3, (B) CD4, (C) CD11b, (D) FOXP3, (E) sCD86 and (F) MRC1 in brain tissues of experimental rats at 7 days post-surgery. (G) H&E staining images of major organs of experimental rats at the end of the experiment. Signifi
Figure 8

Figure 6 Elisa assay for (A) CASP-3, (B) CD4, (C) CD11b, (D) FOXP3, (E) sCD86 and (F) MRC1 in brain tissues of experimental rats at 7 days post-surgery. (G) H&E …

Curcumin-Loaded Gelatin Nanoparticles Cross the Blood-Brain Barrier to Treat Ischemic Stroke by …

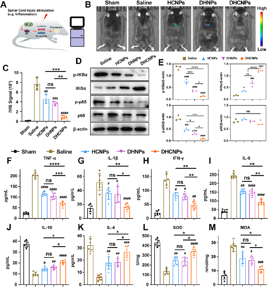
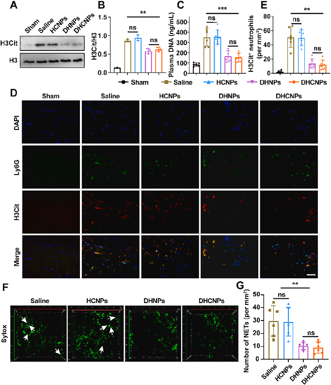
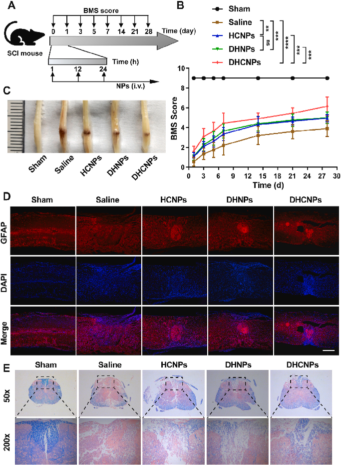
Scheme 1. (A) Scheme of the fabrication of DHCNPs. (B) DHCNPs exhibited neuroinflammation tropism to injured spinal cord after intravenous injection. (C) The neuroinflammatory and SCI modulation process of the DHCNPs.
Figure 3

Scheme 1. (A) Scheme of the fabrication of DHCNPs. (B) DHCNPs exhibited neuroinflammation tropism to injured spinal cord after intravenous injection. (C) The neuroinflammatory and SCI modulation process of the …

A biomimic anti-neuroinflammatory nanoplatform for active neutrophil extracellular traps targeting and spinal …

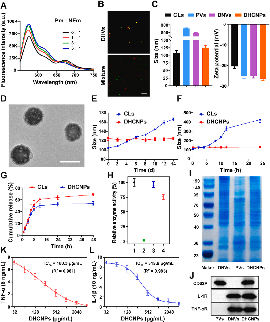
Figure 4
Figure 4

A biomimic anti-neuroinflammatory nanoplatform for active neutrophil extracellular traps targeting and spinal …

Figure 5
Figure 5

A biomimic anti-neuroinflammatory nanoplatform for active neutrophil extracellular traps targeting and spinal …

Figure 6
Figure 6

A biomimic anti-neuroinflammatory nanoplatform for active neutrophil extracellular traps targeting and spinal …

Figure 7
Figure 7

A biomimic anti-neuroinflammatory nanoplatform for active neutrophil extracellular traps targeting and spinal …

Figure 8
Figure 8

A biomimic anti-neuroinflammatory nanoplatform for active neutrophil extracellular traps targeting and spinal …

Figure 9
Figure 9

A biomimic anti-neuroinflammatory nanoplatform for active neutrophil extracellular traps targeting and spinal …

2ページ中1ページ目